Kung napapansin mo ang FalconX na laging nasa balita, hindi ka nag-iisa. Ang mga institusyon, whales, at seryosong traders ay naglilipat ng pondo dito. Ang exchange na ito ay ginawa para sa deep liquidity, mas mababang slippage, at institutional-level execution. Walang fragmented order book o hindi kailangang mga delay, kundi tunay na market access para sa mga big players. Kaya, ano ba talaga ang FalconX? Bakit lumilipat ang mga top traders? Alamin natin lahat ito.
MGA PANGUNAHING PUNTOS
➤ Ang FalconX ay ginawa para sa malalaking trades, deep liquidity, mas mababang slippage, at institutional-grade execution.
➤ Naglilipat ng pondo ang mga institutions dito dahil sa mas magandang pricing, AI-powered trading, at CFTC-regulated tag.
➤ Hindi kayang tapatan ng retail exchanges ito dahil walang middlemen, walang fragmented order books, at nag-aalok ng tunay na market access ang FalconX.
Ano ang FalconX?
Ang FalconX ay ang go-to platform para sa mga institusyon na seryoso sa crypto. Hindi ito retail exchange. Hindi mo makikita ang meme-coin shillers o isang flashy UI na dinisenyo para mag-FOMO ka sa random trades.
Imbes, ang FalconX ay kung saan pumupunta ang mga hedge funds, market makers, at whales para maglipat ng seryosong pera nang hindi nasisira ng slippage o manipis na order books.
Note: Kahit walang fixed per-trade minimum na opisyal na nailathala, ang inaasahan ay kung gumagamit ka ng FalconX, magte-trade ka ng napakalaking volume (madalas six-figure trades o mas mataas), at karaniwang kailangan mo ng >$10 million AUM (assets-under-management) para makapag-onboard.
Sa huli, binibigyan ka ng FalconX ng direct access sa 94% ng global crypto liquidity nang hindi kailangan magpalipat-lipat ng exchanges. Kung isa kang malaking player na pagod na sa market manipulation at shady liquidity pools, dito ka magsisimula tumingin sa institutional-grade execution — nang hindi mo kailangan maging hedge fund.
Bakit Nasa Spotlight ang FalconX?
Kung sinusubaybayan mo ang crypto ngayong taon, malamang napansin mo ang trend ng malaking pera na lumilipat sa FalconX. Pero bakit ngayon? Ano ang nagbago?
Pag-usapan natin ang Aave whale transactions muna. Ang ilan sa pinakamalalaking AAVE holders ay naglilipat ng malalaking halaga ng pondo papunta sa FalconX, nilalampasan ang tradisyonal na exchanges. Hindi ito glitch.
Noong March 20, 2024, isang whale na bumili ng 160,710 AAVE sa halagang $89 bawat isa mula June hanggang August 2024 ay nagdesisyon na oras na para mag-cash in.
Naglipat sila ng 43,500 AAVE, na nagkakahalaga ng humigit-kumulang $7.48 million, sa FalconX. Ang whale na ito ay unti-unting nagbebenta ng kanilang stash, kumikita ng $7.44 million na profit sa ngayon, lahat mula October 2024.
Bakit Pinipili ang FalconX?
Kaya, bakit pinipili ng mga bigatin ang FalconX? May ilang pangunahing dahilan:
- Deep liquidity: Ang FalconX ay nag-a-aggregate ng liquidity mula sa mahigit 70 venues, na sumasaklaw sa 94% ng global crypto liquidity. Ibig sabihin nito, puwede kang mag-execute ng malalaking trades nang hindi nagdudulot ng matinding paggalaw sa presyo.
- Institutional services: Higit pa sa trading, nag-o-offer ang FalconX ng derivatives, financing options, at direct market access, kaya ito ay isang one-stop shop para sa mga sophisticated trading strategies.
- Security and compliance: Sa mga registration tulad ng CFTC swap dealer, nagpo-provide ang FalconX ng secure at compliant na environment, na mahalaga kapag nagmo-move ng malalaking assets.
Ang paglipat ng mga Aave whales sa FalconX ay isang malakas na signal. Ipinapakita nito na pinagkakatiwalaan ang FalconX sa paghawak ng malalaking transaksyon nang epektibo at ligtas. Kung iniisip mong palakihin ang iyong trading activities o naghahanap ng platform na para sa institutional needs, baka sulit na i-explore ang FalconX.
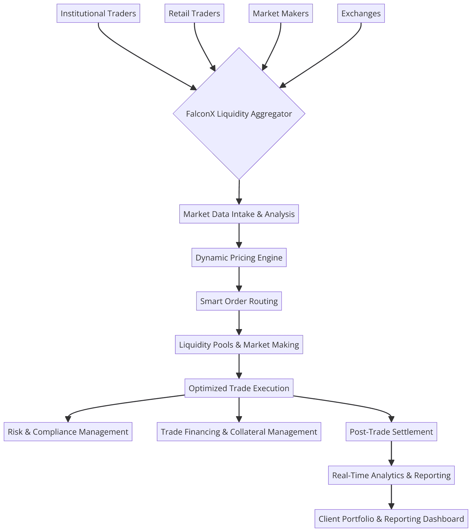
Paano Ba Gumagana ang FalconX?
So, alam natin na sa FalconX nagte-trade ang mga bigatin. Pero ano nga ba ang nangyayari sa likod ng mga eksena? Paano ito gumagana?
Karamihan sa mga crypto exchanges ay pinapalaro ka sa kanilang mga patakaran. Mag-log in ka, mag-place ng order, at ma-stuck sa kahit anong presyo na ino-offer nila.
Binabago ng FalconX ang laro sa pamamagitan ng pagbibigay sa iyo ng access sa isang network ng liquidity, mas magandang trade execution, at mas matalinong financing options. Kaya imbes na makipag-agawan sa tira-tira, makakakuha ka ng trading environment na ginagamit ng hedge funds at market makers. Ganito ‘yon.
Liquidity na Pabor sa Iyo
Naranasan mo na bang mag-place ng trade tapos makita mong lumayo ang presyo bago ito ma-execute? Yan ang slippage, at ito ay nakakasira sa profitability. Inaalis ng FalconX ang problemang ito sa pamamagitan ng pagkonekta sa iyo sa 94% ng global crypto liquidity, na kumukuha mula sa 70+ exchanges at OTC desks.
Ibig sabihin nito ay mas magandang pricing, nang hindi na kailangan pang lumipat-lipat sa iba’t ibang exchanges. Wala nang ma-stuck sa manipis na order books o makita ang presyo na gumagalaw laban sa iyo dahil lang masyadong malaki ang order mo. Kahit bumibili ka ng 1 BTC o 100, makakakuha ka ng execution price na talagang may sense.
Mag-trade Direkta na Parang Institusyon (Walang Middlemen o Extra Gastos)
Karamihan sa mga exchanges ay kumikilos bilang middlemen. Ire-route nila ang iyong orders, kukuha ng cut, at minsan pa nga ay nagte-trade laban sa iyo (oo, nangyayari ‘yan). Ang FalconX ay nagbibigay sa iyo ng Direct Market Access (DMA), ibig sabihin ang trades mo ay diretso sa liquidity pool nang walang interference.
Ibig sabihin nito:
- Faster execution: Hindi nade-delay o na-uunahan ang iyong orders.
- Lower trading costs: Walang unnecessary spreads, walang market-making interference.
- Real price discovery: Lagi mong nakikita ang best bid at ask prices na available sa iba’t ibang venues.
Advanced Trading & Financing: Mas Maraming Paraan para I-maximize ang Capital Mo
Ang trading ay hindi lang tungkol sa pagbili at pagbenta ng spot assets. Ang FalconX ay nagbibigay sa iyo ng access sa institutional-grade derivatives, custom OTC trades, at structured loans.
Halimbawa, gusto mong i-hedge ang iyong risk. Imbes na umasa lang, puwede mong gamitin ang custom options para i-lock in ang profits. Gusto mong kumuha ng mas malaking posisyon nang hindi overleveraging sa retail exchange? Ang FalconX ay nag-o-offer ng structured financing na nagpapahiram laban sa iyong assets nang hindi ka na ma-margin call.
Quick definition: Ang margin call ay isang demand mula sa brokerage firm mo na dagdagan ang equity sa account mo. Kailangan mong mag-deposit ng dagdag na pondo o magbenta ng ilang assets.
Mas Matalinong Pagpapatupad gamit ang AI
Ang pag-trade ng malalaking halaga ng crypto ay mahirap. Kung mag-place ka ng order na masyadong malaki, gagalaw mo ang market laban sa sarili mo. Diyan pumapasok ang FalconX Focal AI; ito ay nagpe-predict kung saan available ang liquidity at ini-execute ang trades mo sa paraang minimal ang impact.
Ibig sabihin nito:
- Wala nang na-uunahan: Tinutulungan ng AI execution na ma-fill ang orders mo sa best price.
- Mas efficient na malalaking trades: Kung nag-e-scale up ka, ito ay isang game-changer.
- Data-packed trading insights: Kaya hindi ka nagde-decide nang walang sapat na impormasyon.
Sa lahat ng nabanggit, mukhang legit ang FalconX, nag-o-offer ng tunay na seguridad sa iyong assets, at regulated ito.
Alam mo ba? Ang FalconX ay isa sa iilang crypto trading platforms na rehistrado sa Commodity Futures Trading Commission (CFTC) bilang swap dealer. Ibig sabihin, ang FalconX ay sumusunod sa mahigpit na regulasyon ng U.S. sa finance, na nagtitiyak ng transparency, patas na pakikitungo, at pagsunod sa mga batas laban sa manipulasyon. Pinagkakatiwalaan ito ng mga institusyon dahil sumusunod ito sa mga patakaran.
Bakit Importante Ito
Kung malaki ang trade mo, kailangan mo ng liquidity. Walang slippage o biglaang pagtaas ng presyo sa gitna ng order. Sa madaling salita, FalconX ang sagot.
Ang mga retail exchanges ay may manipis na order books, delays, at market makers na kalaban mo. Ramdam mo ito tuwing maglalagay ka ng malaking order. Sa FalconX, direct ang trade mo. Institutional-grade execution ang makukuha mo, walang middlemen — tunay na market access lang.
Kaya ang mga big players ay lumilipat na dito nang mabilis. Alam ng hedge funds, whales, at market makers ang nangyayari.
FalconX vs Ibang Institutional Crypto Platforms
Pagdating sa institutional crypto trading, mahalaga ang tamang platform. Narito kung paano ikinukumpara ang FalconX sa iba pang malalaking players sa industriya:
| Feature | FalconX | Binance Institutional | Coinbase Prime | Kraken OTC |
| Liquidity access | Aggregates liquidity mula sa mahigit 70 venues, sakop ang 94% ng global crypto liquidity. | Umaasa sa internal order books ng Binance, limitado ang external liquidity access. | Pinagsasama ang exchange liquidity ng Coinbase sa piling OTC desks. | Nag-aalok ng OTC services na may access sa exchange liquidity ng Kraken at external partners. |
| Order execution | Nagbibigay ng Direct Market Access (DMA) na may AI-driven trade optimization sa pamamagitan ng Focal AI. | Gumagamit ng standard order execution. | Nag-aalok ng OTC execution na walang AI-driven optimizations. | Manwal na ine-execute ang OTC trades na walang AI assistance. |
| Derivatives & structured credit | Nag-aalok ng advanced derivatives at tokenized structured credit facilities. | Nagbibigay ng standard futures at options trading. | Limitado ang derivatives offerings na may basic credit facilities. | Nag-aalok ng standard OTC derivatives na walang structured credit options. |
| Slippage & pricing | Minimizes slippage dahil sa malalim na aggregated liquidity at AI-optimized execution. | Nag-iiba ang slippage base sa internal order book depth. | May potensyal na mas mataas na slippage dahil sa limitadong liquidity sources. | Nakadepende ang slippage sa available counterparties at market conditions. |
| Security & regulation | Rehistrado bilang CFTC swap dealer na may insured custody framework. | Hindi rehistrado bilang CFTC swap dealer; sumusunod sa regional regulations. | Sumusunod sa U.S. regulations pero walang CFTC swap dealer registration. | Operates sa iba’t ibang hurisdiksyon na walang CFTC swap dealer status. |
Mga Update sa FalconX na Dapat Bantayan
Mabilis na lumalawak ang FalconX. Ang kamakailang acquisition nito ng Arbelos Markets ay malaking hakbang sa pagbuo ng mas malakas na derivatives trading arm. Ibig sabihin, makakakuha ka ng mas advanced na options at hedging strategies nang hindi umaasa sa retail-focused platforms.
Higit pa rito, dinadala ng FalconX ang AI sa mix gamit ang Focal AI, isang analytics tool na tumutulong sa iyo na mag-execute ng trades nang mas matalino at may mas kaunting market impact. Kapag malaki ang volume na iniikot mo, ang pagkuha ng pinakamahusay na presyo nang walang slippage ay maaaring magbago ng lahat.
At narito ang FalconX na pumapasok sa traditional finance. Kamakailan lang, nag-execute ito ng unang CME Group SOL futures block trade, na nagpapakita na ang mga institusyon ay nakikita ang Solana bilang lehitimong asset. Kung ang mga big players ay nagte-trade nito, baka dapat mo ring bantayan.
Pumapasok din ang FalconX sa staking, una sa pamamagitan ng pagdagdag ng Bittensor custody at staking, at ngayon Avail staking, na nagbibigay sa iyo ng mas maraming paraan para kumita ng yield sa idle assets. Kung ang passive income ay parte ng iyong strategy, ito ay nagbubukas ng institutional-level opportunities na lampas sa basic DeFi staking.
Hindi rin nakalimutan ang mga miners. Ang bagong auto-liquidation feature ng FalconX ay nangangahulugang kung nagmimina ka ng BTC, maaari mo itong i-convert agad sa cash nang hindi mano-manong nagbebenta; walang delays, walang dagdag na hakbang, seamless liquidity lang.
Sa ibabaw ng lahat ng iyon, naging pangunahing liquidity provider ang FalconX para sa Xapo Bank, ibig sabihin mayroon ka nang institutional-level gateway para sa high-volume Bitcoin transactions.
Dapat Mo Bang I-try ang FalconX?
Kung malaki ang volume ng trade mo o kailangan mo ng institutional-level execution, sulit isaalang-alang ang FalconX. Hindi ito ang platform para sa iyo kung nagsisimula ka pa lang o kung maliit lang ang kapital na hawak mo. Para ito sa mga whales, market makers, hedge funds, at pro traders na gusto ng malalim na liquidity, mababang slippage, at access sa structured products na hindi inaalok ng standard exchanges.
Pero kahit hindi ka isang institusyon, may advantage ka pa rin sa FalconX. Kung pagod ka na sa mga bottleneck sa exchange, price manipulation, at limitadong liquidity (at may budget ka na nasa six figures), dito ka pwedeng mag-level up at magsimulang mag-trade na parang professional.
Disclaimer: Ang artikulong ito ay para sa impormasyon lamang at hindi dapat ituring na investment advice. Laging mag-research nang sarili (DYOR). Ang crypto ay isang highly volatile na asset at puwede kang mawalan ng pera.





